Story telling and Use case
Swimlane
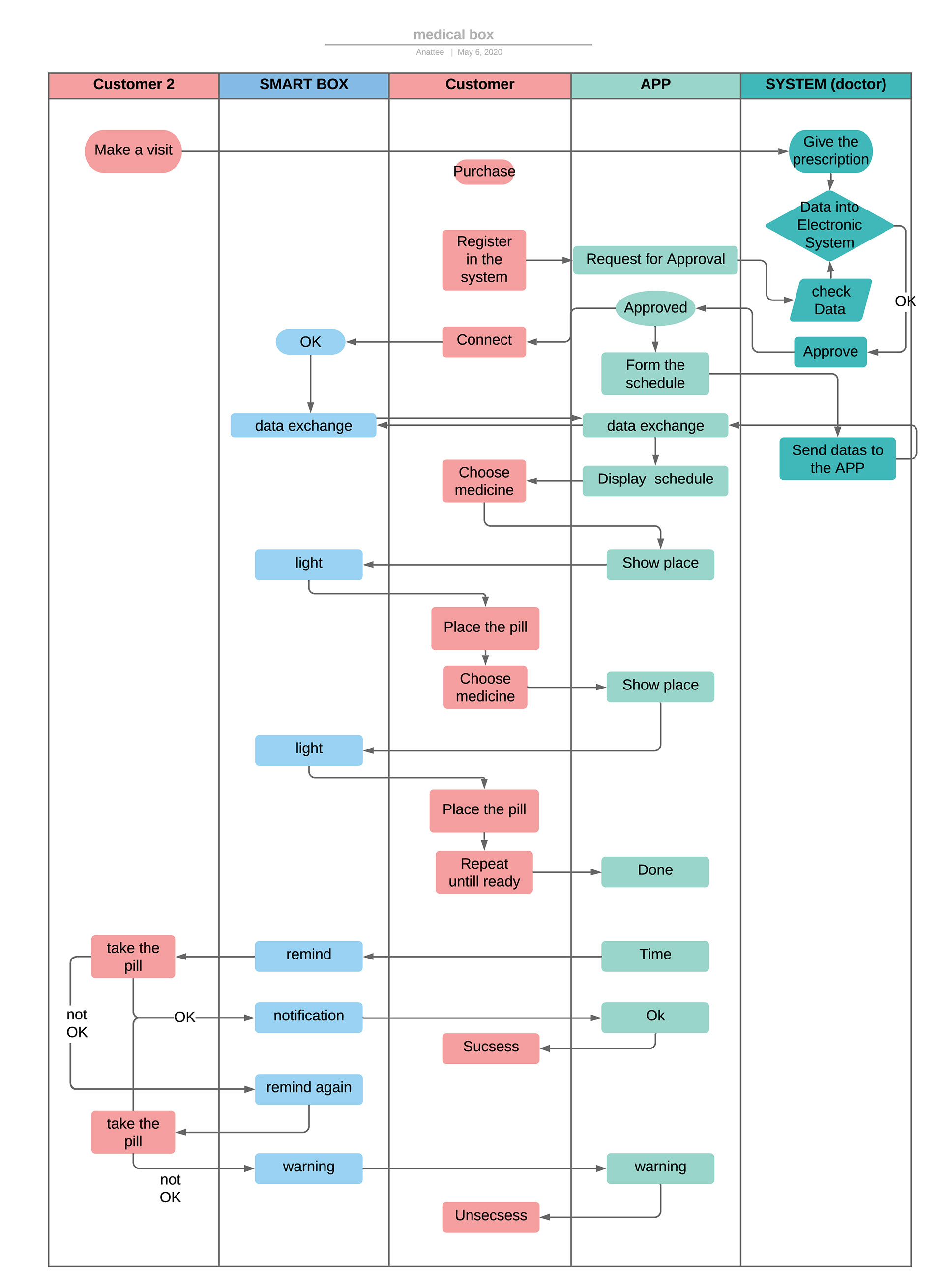
University project. The final goal is to design and develop both a smart system (App) and a device for people who need to take a lot of medications. The project is based on the Italian model of user behaviour.
Story telling and Use case
Swimlane